Page 68 - Сборник трудов научно-исследовательских работ студентов МАИ
P. 68

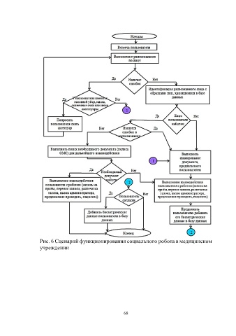
Рис. 6 Сценарий функционирования социального робота в медицинском
               учреждении









                                             68
   63   64   65   66   67   68   69   70   71   72   73